肿瘤转移是癌症治疗的一大难题,然而肿瘤细胞向远端扩散和定植的条件与机制,一直困惑着肿瘤研究人员。肿瘤细胞定植于其它组织的局部微环境,进而实现肿瘤向远端器官转移并形成转移灶,也称为预转移微环境(pre-metastatic niche, PMN)。与肿瘤微环境相似,PMN涉及多种细胞组分与分子,如免疫细胞、基质细胞、内皮细胞、细胞外基质、生长因子、细胞因子、趋化因子和代谢产物等,它们之间的交互作用影响PMN塑造和演变,其作用和机制一直是医学科学界研究的前沿热点。
2021年10月27日,国际学术期刊Nature Communications在线发表了国重室时玉舫教授团队最新研究成果“Lung Mesenchymal Stromal Cells Influenced by Th2 Cytokines Mobilize Neutrophils and Facilitate Metastasis by Producing Complement C3”。该研究由苏州大学转化医学研究院/附属第三医院郑智元博士等在国重室时玉舫教授和邵常顺教授以及中国科学院营养与健康研究所王莹研究员指导下共同完成,重点阐明了肺部间充质基质细胞(mesenchymal stromal cells, MSCs)在II型炎症反应作用下,通过分泌补体C3调控中性粒细胞的浸润与功能,塑造适合肿瘤细胞定植的PMN,促进乳腺癌向肺组织的转移。
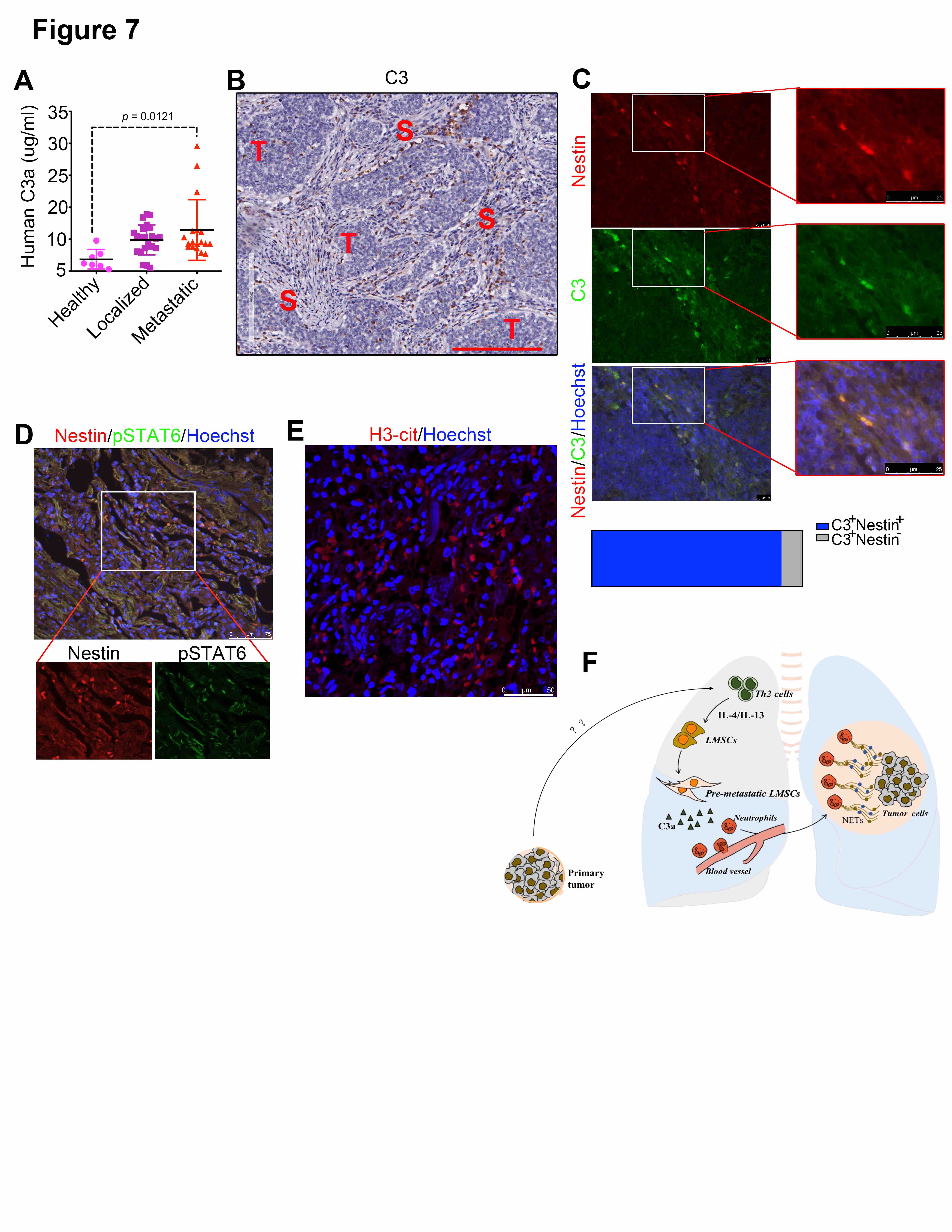
通过比对和分析乳腺癌肺转移动物模型不同病理阶段的肺间充质基质细胞(LMSCs)调控乳腺癌细胞肺部转移和定植的能力,研究发现,乳腺癌肺转移前期和肺转移期小鼠的LMSCs可以显著促进乳腺癌细胞向肺部的转移。RNA-seq分析揭示肺转移前期和肺转移期的LMSCs均高表达补体C3。利用C3缺失MSCs以及C3a受体缺失小鼠,研究揭示LMSCs调控转移灶的形成依赖于其分泌的C3以及其借以C3aR对中性粒细胞的募集。此外,C3能够促进中性粒细胞胞外陷阱(NETs)形成,从而帮助乳腺癌细胞在肺组织中的定植。利用DNA酶破坏NETS形成可以明显消除LMSCs介导的促乳腺癌细胞肺转移的现象。
究竟何种原因推动LMSCs演变为具有营造乳腺癌细胞肺部定植的微环境的“推手”。通过解析乳腺癌肺部转移过程中肺脏免疫细胞及炎症因子的变化特征,研究发现,乳腺癌病理进程伴随肺部IL-4和IL-13水平的明显增加,而IL-4和IL-13可以通过STAT6信号通路促进LMSCs表达C3。该研究阐释了在乳腺癌肺部转移PMN形成过程中Th2细胞、LMSCs和中性粒细胞在功能上连接并形成调控网络,通过“LMSCs-STAT6-C3-中性粒细胞-NETS”的途径,对肿瘤细胞定植所需的PMN进行塑造,成为推动乳腺癌向肺部转移的“幕后推手”。“Th2炎症因子-STAT6-C3-NETs”通路是控制乳腺癌肺部转移的新靶点,可能成为改善中晚期癌症患者肿瘤转移的潜在治疗策略。
苏州大学博士毕业生郑智元为论文第一作者,国重室时玉舫教授、邵常顺教授和王莹研究员为论文的共同通讯作者。该工作得到国家自然科学基金、科技部重点研发计划以及放射医学与辐射防护国家重点实验室课题的资助。

文章DOI:10.1038/s41467-021-26460-z.