程序性细胞死亡配体1(PD-L1)是肿瘤免疫逃逸系统中的关键分子。即使在抗PD-L1抗体的作用下,肿瘤细胞仍能通过转运机制不断将PD-L1输送到癌细胞膜表面,并以此持续逃避免疫系统的监视。
铜死亡(cuproptosis)是一种由铜离子与三羧酸循环(TCA cycle)中硫辛酰化蛋白直接结合触发的新型细胞死亡形式,此种细胞死亡的标志性事件为硫辛酰化蛋白的聚集与铁硫簇蛋白的丢失。
基于此,研究人员开发了一种新型的药物载体水凝胶,通过特异地诱发肿瘤细胞铜死亡来提高肿瘤放射免疫治疗的疗效,并且通过转录组测序发现,这种创新的治疗方法显著下调了CT26肿瘤细胞中PD-L1基因的表达,消除了放疗导致的PD-L1上调,增强了免疫治疗疗效。总的来说,该研究提出了将铜诱导细胞死亡与免疫治疗和放射治疗相结合的创新策略,扩大了基于铜诱导细胞死亡的肿瘤治疗的潜在应用。


示意图:水凝胶的合成路线及作用机制
Elesclomol-Cu/半乳糖-藻酸盐水凝胶的制备方法:将Elesclomol分散在2% w/v的海藻酸钠溶液中,然后加入铜离子,将Elesclomol固定在海藻酸糖链上。通过透析的方式去除未结合的ES-Cu,得到ES-Cu-Alg预制水凝胶。当ES-Cu-Alg暴露在Ca2+溶液中时,形成ES-Cu-Alg水凝胶(CS),此外,亲水性的半乳糖可以轻松地被纳入水凝胶体系中(CSG)(图1)。这种水凝胶有助于改变肿瘤代谢,增加肿瘤细胞对铜诱导细胞死亡的敏感性。

图1:Elesclomol-Cu2+-Alg预制水凝胶(CS)的合成及表征
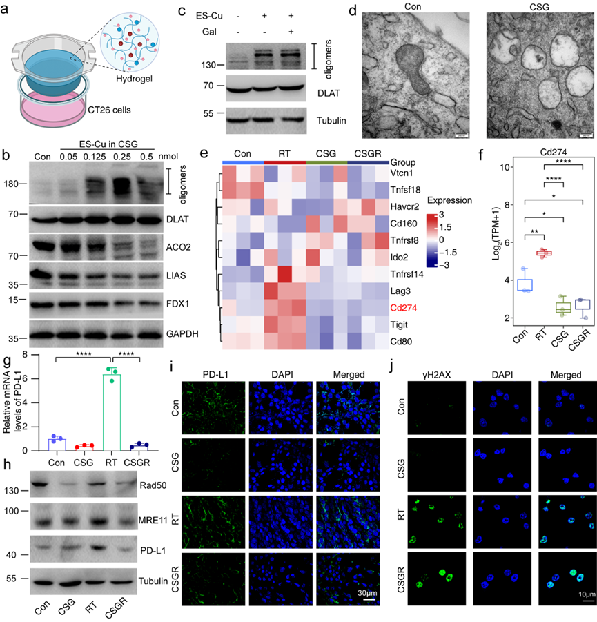
为了验证CSG水凝胶对铜死亡的诱导能力,研究人员将CT26细胞与CSG水凝胶共孵育,结果显示CSG水凝胶显著诱导了DLAT蛋白的寡聚化并造成铁硫簇蛋白的丢失,进一步的研究证实了CSG水凝胶降低了肿瘤细胞PD-L1及DNA损伤修复蛋白的表达。(图2)

图2:CSG诱导的铜死亡及PD-L1下调
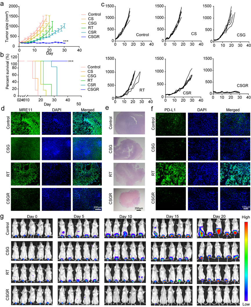
基于上述细胞实验结果,研究人员进一步在荷瘤小鼠模型中评估了CSG的体内抗肿瘤疗效,表明CSG联合放疗可以有效地抑制肿瘤生长,主要通过降低肿瘤的辐射损伤修复能力来增强放疗疗效,有效抑制了肿瘤的转移和复发,显著提高了小鼠的存活期。(图3)

图3:CSG通过下调PD-L1表达增强体内肿瘤放疗疗效
该研究以“A Polymeric Hydrogel to Eliminate Programmed Death-Ligand 1 for Enhanced Tumor Radio-Immunotherapy”为题发表在《ACS Nano》上。该论文通讯作者为苏州大学放射医学与防护学院、放射医学与辐射防护国家重点实验室杨凯教授与胡林副教授,共同第一作者为申文豪、裴佩和张崇海。该工作得到了国家自然科学基金的支持。