放射医学与辐射防护国家重点实验室、苏州医学院放射医学与防护学院王殳凹教授课题组在同位素效应促进晶体尺寸增长方面取得新进展,相关成果以“Isotope Effect-Enabled Crystal Enlargement in Metal-Organic Frameworks”为题发表在J. Am. Chem. Soc.上 (J. Am. Chem. Soc.2024, 146, 6697–6705)。
同位素效应是指同位素之间由于质量或自旋差异引起的化学或物理性质方面的差异,在生物医药、化学机理、发光器件、地质演变等诸多领域有着广泛的用途。氘是目前应用最广泛的同位素,近年来不断涌现出氘同位素相关的新应用、新产业,如氘代药物、氘代发光器件等,氘相关产业每年产值已达几千亿规模,且呈现持续增强趋势。因此,加深对氘同位素效应的认识,并以此拓展其应用范畴具有重要的现实意义和研究价值。
苏州大学的王殳凹教授团队此前在氘同位素效应方面开展了系列研究工作,首先发现了氘代同位素效应能显著提高共价有机框架(COFs)材料的发光性能(Angew. Chem. Int. Ed.2021, 60, 21250),并以此为基础合成了全氘代的COFs材料,创造了荧光COFs中最高的量子产率纪录(81%,J. Am. Chem. Soc.2024,146,1250)。本工作基于偶然的实验现象,发现了氘同位素效应可以促进金属有机框架(MOFs)单晶尺寸增大,且具有广泛的普适性。
首先研究了一个模型MOFs中氘代溶剂对结晶动力学的影响,发现只有氘代质子溶剂能延缓结晶过程(图1a),随后的拍摄结果显示,氘代溶剂的体现中不仅结晶更慢,且晶体数量减少、尺寸变大(图1b),说明结晶动力学的改变会影响最终晶体尺寸。将氘代质子溶剂替换为常规溶剂的方法拓展到其它MOFs合成中,发现晶体尺寸都发生了不同程度的增大(图1c),说明同位素替换可以作为促进MOFs单晶尺寸增大的通用策略。

图1. (a) 不同氘代溶剂对结晶动力学影响;(b) 同位素效应影响结晶过程的拍摄图像;(c) 同位素策略促进MOFs晶体尺寸增大
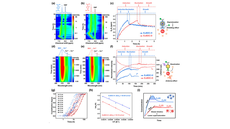
随后采用多种原位表征研究了同位素影响结晶过程的机制。原位核磁结果显示(图2a-c),伴随着更慢的结晶动力学,去质子化反应速率也下降了,这可能是大部分羧基配体MOFs受同位素效应影响的主要原因;原位荧光结果显示(图2d-f),金属的去溶剂化过程同样也被延缓,这可以解释不含去质子化的吡啶配体MOFs也受同位素效应影响的现象。原位动态光散射结果表明结晶诱导阶段的聚集过程不仅变慢,氘体系中的聚集体浓度也下降了,这可能是氘体系中晶体数目更少的原因。根据不同温度下的结晶动力学数据(图2g)拟合得到的成核能垒显示氘代体系要高于氢体系(图2h),说明同位素效应抑制了成核,因此晶核数减少,更多原料用于后续生长阶段(图2i),导致最终尺寸更大。

图2.(a-c)原位核磁表征80 oC反应下的结晶过程;(d-f)原位荧光表征80 oC反应下的结晶过程;(g)结晶动力学曲线;(h)成核能垒;(i)Lamer模型解释同位素效应对结晶的影响
该工作提出了一种基于同位素效应促进MOFs晶体尺寸增大的普适性策略,并借助多维度原位表征技术在分子层面揭示了同位素效应对动态结晶过程的影响。苏州大学放射医学与辐射防护国家重点实验室陈黎熙副研究员、陆俊豪研究生和李小琪研究生为论文共同第一作者,王殳凹教授为通讯作者。该工作受到科技部重点研发计划、新基石科学基金、国家自然科学基金等项目的资助。