2019年1月15日,苏州大学放射医学与辐射防护国家重点实验室杨林课题组在Am J Cancer Res 上正式发表了”A novel CD7 chimeric antigen receptor-modified NK-92MI cell line targeting T-cell acute lymphoblastic leukemia”的研究论文(You et al,Am J Cancer Res 2019;9(1):64-78),该课题组博士研究生游凤涛为第一作者,杨林教授为通讯作者,该论文的研究成果为靶向治疗T细胞来源的急性淋巴细胞白血病和淋巴瘤提供了一种新型治疗策略。
论文链接:
https://www.ncbi.nlm.nih.gov/pubmed/?term=A+novel+CD7+chimeric+antigen+receptor-modified+NK-92MI+cell+line+targeting+T-cell+acute+lymphoblastic+leukemia

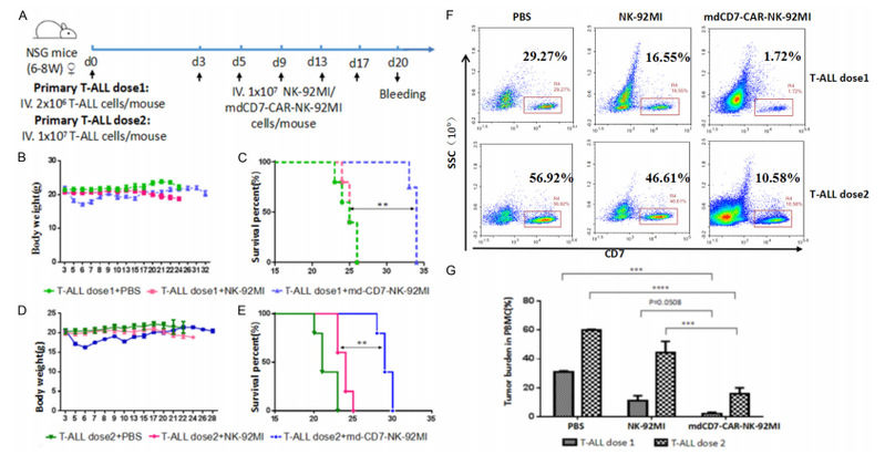
图:结果显示CD7-CAR-NK-92MI细胞具有显著的体内抗肿瘤活性
近几年,嵌合抗原受体(CAR)免疫疗法在B细胞恶性肿瘤的临床研究中展现出非常好的临床疗效,但是,针对T细胞肿瘤的CAR-T疗法仍然面临着很大的挑战,我们很难找到一个针对T细胞肿瘤的合适靶点,大部分在T细胞肿瘤细胞上高表达的抗原,在正常T细胞上也会表达,这会导致CAR-T细胞产生自相残杀的现象。CD7分子在大部分的T淋巴细胞白血病细胞中是高表达的,但在一小群正常T淋巴细胞中是不表达的,有研究表明CD7不会对T细胞的发育和功能产生关键的影响。暗示CD7分子可能是T淋巴细胞白血病的一个理想靶点,但是,由于CD7分子在大部分正常T细胞上也表达,在制备过程中CD7-CAR-T细胞也会产生自杀现象,因此在体外很难制备成功。另外,我们也很难从T淋巴细胞白血病患者的体内获得足够的没有被肿瘤细胞污染的正常T细胞来制备CD7-CAR-T细胞。虽然最近有报道显示,在动物模型中,可以通过同时敲除了CD7和T细胞受体的异体CD7-CAR-T来治疗T细胞恶性肿瘤,但异体CD7-CAR-T仍然存在移植物抗宿主病(GVHD)的风险。
在本研究中,我们构建了基于CD7纳米抗体序列的CD7-CAR-NK-92MI和dCD7-CAR-NK-92MI细胞,并通过一系列的实验证明了对T-ALL肿瘤细胞的抗肿瘤效果。不仅通过体外实验证实了CD7-CAR-NK-92MI细胞对T-ALL细胞系和原代肿瘤细胞的特异性细胞毒性,而且还通过动物实验证明了CD7-CAR-NK-92MI对PDX小鼠模型中的肿瘤细胞具有明显的抑制作用,显著延长了小鼠的生存期。因此,本研究构建的CD7-CAR-NK-92MI细胞为靶向治疗T淋巴细胞白血病提供了一种新策略和新思路,也可以作为一种快速清除肿瘤负荷,桥接骨髓移植的新手段。