近日,苏州大学放射医学与防护学院的畅磊团队在Cancer Research(IF=11.2)在线发表题为“Ku70 Binding to YAP Alters PARP1 Ubiquitination to Regulate Genome Stability and Tumorigenesis”的研究论文,该研究揭示了Ku70-YAP-PARP1轴在调控和维持基因组稳定性方面不可或缺的作用,其中YAP作为双向调控因子,促进肿瘤发生进展的同时通过抑制PARP1的表达促进基因组的不稳定性,两者正反馈促进肿瘤的发生进展。
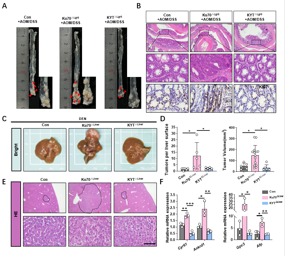
该研究报道了原癌基因YAP/TAZ能够与DNA损伤修复关键调控因子Ku70相互结合,形成稳定的二聚体复合物,并且限制YAP与其下游转录因子TEAD4的结合,抑制YAP的转录活性。在Ku70的缺失或者电离辐射引起的DNA损伤情况下能够促进YAP/Ku70的解离,增强了YAP与TEAD4之间的相互作用,增强了YAP的转录活性及其生物学功能。在体内,采用Ku70特异性敲除的基因小鼠构建肿瘤模型,发现Ku70的缺失能够通过激活YAP,促进结肠癌和肝细胞癌的发生,表明Ku70能够直接调控原癌基因YAP的激活诱发肿瘤。

机制上,YAP激活能够通过提高泛素酶SMURF2的表达,通过泛素-蛋白酶体途径促进DNA损伤应答蛋白PARP1的泛素降解,抑制DNA的损伤修复,进而促进基因组的不稳定性及肿瘤发生。
此项研究揭示了Ku70-YAP-PARP1轴在保持基因组稳定性中的重要作用,扩展了我们对于电离辐射引起的DNA损伤诱发肿瘤发生的认识,为研究基因组不稳定性与肿瘤的发生之间的复杂关系提供新的见解。
放射医学与防护学院2021级博士生舒银银,2023级博士生金晓旎及博士后纪敏涛为该论文的共同第一作者,苏州大学畅磊教授为该论文的独立通讯作者。该工作得到了国家自然科学基金委员会、霍英东教育基金会、放射医学与辐射防护国家重点实验室、江苏省自然科学基金委员会、江苏省放射医学协同创新中心的共同支持。

论文链接:https://aacrjournals.org/cancerres/article-abstract/doi/10.1158/0008-5472.CAN-23-4034/745875/Ku70-Binding-to-YAP-Alters-PARP1-Ubiquitination-to?redirectedFrom=fulltext。