基于金属氧化物、金属有机物框架等的人工酶或纳米酶可模拟过氧化物酶、过氧化氢酶和超氧化物歧化酶等天然酶的催化活性,近年来受到广泛关注。具有类过氧化物酶特性的纳米酶可通过调控肿瘤细胞氧化还原稳态治疗恶性肿瘤。然而,纳米酶的抗肿瘤应用仍面临酶活性“always-on”的脱靶毒性问题、以及空间位阻导致的催化效率下降等问题。因此,如何开发具有可激活功能的高性能纳米酶是增强其抗肿瘤应用的关键问题。
近年来,苏州大学放射医学与辐射防护国重室、苏州医学院药学院陈华兵研究团队采用单分子白蛋白模板,利用静电吸附、沉淀反应、配位作用等诱导药物在蛋白质内部空腔中生物矿化,构建了一系列载药单分子白蛋白纳米粒,通过其靶向递送作用实现其在肿瘤诊疗中的应用。近期,团队与苏州大学附一院药学部合作,报道了一种具有类过氧化酶特性的碱式碳酸铜白蛋白纳米晶(CuCH-NCs)。该纳米粒作为一种pH激活的前酶,实现了肿瘤化学动力学、化疗及免疫协同治疗效应(图1)。该工作以题为“pH-Activatable Copper-Biomineralized Proenzyme for Synergistic Chemodynamic/Chemo-Immunotherapy against Aggressive Cancers”发表于Adv Mater,苏州大学博士生李厅和硕士生张颖为共同第一作者,陈华兵教授、邓益斌副教授和附一院缪丽燕教授、陶婧博士为共同通讯作者。
论文链接:https://pubmed.ncbi.nlm.nih.gov/36573375/

图1 碱式碳酸铜白蛋白纳米晶(CuCH-NCs)的合成示意图(A);CuCH-NCs与DSF、aPD-L1联用后诱导肿瘤化学动力学、化疗及免疫协同治疗效应示意图(B)
本研究采用单分子白蛋白为模板,通过调控Cu2+和CO32-在碱性溶液中结晶沉淀制备CuCH-NCs前酶。CuCH-NCs可在120 min内完成生物矿化生长,其透射电镜下平均直径为9.4 ± 0.4 nm(图2A),具有碱式碳酸铜晶体结构(图2B)。CuCH-NCs能pH响应性释放Cu2+离子(图2C),在GSH作用下还原反应生成Cu+,进而催化胞内H2O2形成高细胞毒性的羟基自由基(·OH),显示出与天然酶辣根过氧化物酶(HRP)类似的酶催化活性(图2D、E),最终产生基于化学动力学的肿瘤抑制作用(图2F)。

图2 CuCH-NCs的透射电镜图,标尺为100 nm(A);CuCH-NCs的XRD谱(B);Cu的累积释放量(C);不同条件下CuCH-NCs和H2O2的顺磁共振谱(D);CuCH-NCs和天然酶辣根过氧化物酶的Michaelis-Menten曲线(E);CuCH-NCs的肿瘤细胞相对存活率(F)
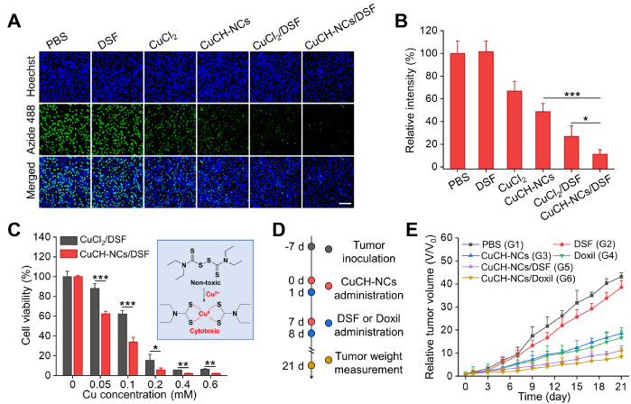
CuCH-NCs响应释放的Cu2+还可激活无细胞毒性的双硫仑(DSF)产生高细胞毒性的复合物,进一步阻断细胞增殖和增强细胞凋亡(图3A-C)。CuCH-NCs/DSF组合的体内抑瘤实验结果表明,化学动力学治疗与DSF-Cu2+复合物介导的化疗能产生更为显著的抑瘤效果(图3D-E)。

图3 CuCH-NCs的细胞EdU染色荧光图(A)及其相对荧光强度(B);细胞相对存活率(C);原位4T1肿瘤的建立与给药示意图(D);CuCH-NCs的肿瘤生长曲线(E)
同时,CuCH-NCs/DSF组合能诱导4T1肿瘤的免疫原性细胞死亡效应(图4A、B),上调肿瘤细胞的PD-L1表达。CuCH-NCs/DSF组合与αPD-L1抗体联合治疗实验结果显示,化学动力学、化疗及免疫治疗显著抑制了原位肿瘤的生长(图4C-E),并降低了乳腺癌的肺转移结节(图4F),显示出良好的肿瘤协同治疗及抗转移作用。

图4 CuCH-NCs/DSF的4T1细胞CRT和HMGB1免疫荧光染色、以及4T1肿瘤中PD-L1的表达(A、B);原位4T1-Luc肿瘤的建立及给药示意图(C),原位4T1荷瘤小鼠的肿瘤生长曲线(D)及瘤重(E),肺转移性肿瘤结节的生物发光和H&E图像(F)及肺组织生物发光强度(G)
论文信息:Ting Li, Ying Zhang, Jie Zhu, Fangrui Zhang, An'an Xu, Tian Zhou, Yaoqi Li, Ming Liu, Hengte Ke, Tao Yang, Yong'an Tang, Jing Tao*, Liyan Miao*, Yibin Deng*, Huabing Chen*, Adv Mater 2023, doi: 10.1002/adma.202210201, In press.